国务院 省政府
学习强国平台 新福建
网站支持IPV6
  • 首页
  • 机构概况
  • 新闻资讯
  • 政务公开
  • 办事服务
  • 活化利用
领导之窗 职能机构 机构处室
本局动态 文博资讯 媒体关注 深入学习贯彻落实习近平总书记关于文物工作重要论述和重要指示批示 四普动态
通知公告 政策法规 保护规划 行政权力运行 政府信息公开专栏
福建文物资源简介 展览活动资讯 文物新“视”界 文物新“声”态 馆藏文物 《八闽文物》 福建文物地标故事 福建古代文明之光 多彩八闽文物
  • 首页
  • 政务公开
  • 通知公告
  • 开工登记表
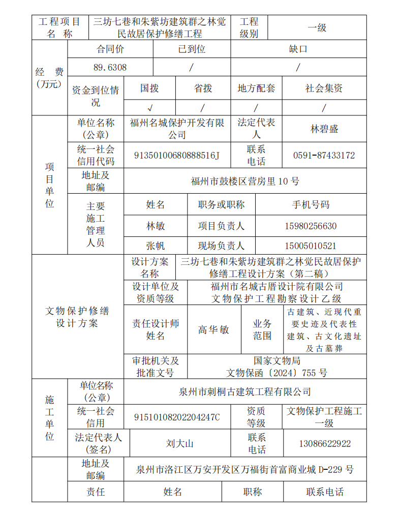
闽文物工程〔2025〕55号三坊七巷和朱紫坊建筑群之林觉民故居保护修缮工程
来源:福建省文物局 发布时间: 2025-12-23 11:23
微信 微博 QQ空间

扫一扫在手机上查看当前页面

附件下载
相关链接
  • 重点网站

    • 福建省人民政府
    • 文化和旅游部
    • 国家文物局
    • 福建省文化和旅游厅
    • 故宫博物院
    • 中国国家博物馆
  • 全国各省区市文物部门网站

    • 北京
    • 天津
    • 河北
    • 山西
    • 内蒙古
    • 辽宁
    • 吉林
    • 黑龙江
    • 上海
    • 江苏
    • 浙江
    • 安徽
    • 福建
    • 江西
    • 山东
    • 河南
    • 湖北
    • 湖南
    • 广东
    • 广西
    • 重庆
    • 四川
    • 贵州
    • 云南
    • 陕西
    • 甘肃
    • 青海
    • 宁夏
    • 新疆
    • 香港
    • 澳门
    • 台湾
    • 新疆生产建设兵团
  • 全省文博单位

    • 福建博物院
    • 福建·中国闽台缘博物馆
    • 福建省昙石山遗址博物馆
    • 福建闽越王城博物馆
    • 福建民俗博物馆
    • 厦门大学人类博物馆
    • 福州市博物馆
    • 福州市林则徐纪念馆
    • 厦门市博物馆
    • 华侨博物院
    • 陈嘉庚纪念馆
    • 故宫鼓浪屿外国文物馆
    • 漳州市博物馆
    • 泉州海外交通史博物馆
    • 泉州市博物馆
    • 泉州华侨历史博物馆
    • 三明市博物馆
    • 三明市万寿岩遗址博物馆
    • 莆田市博物馆
    • 南平市博物馆
    • 古田会议纪念馆
    • 中央苏区(闽西)历史博物馆
    • 龙岩市博物馆
  • 其他链接

    • 福建省文物保护资金管理系统
    • 数字博物馆

福建省文物局 版权所有 Copyright All rights reserved.

地址:福建省福州市鼓楼区东水路76号新闻出版大厦6层 福建省文物局

网站主办单位:福建省文物局联系方式:0591-87505960传真:0591-87118173

网站标识码:3500000033闽ICP备08010783号公安备案号:闽公网安备 35012044029-00001号